政府消費券派發 | 5000消費券 一文睇晒領取資格 申請日期 使用方法 商戶優惠 不斷更新
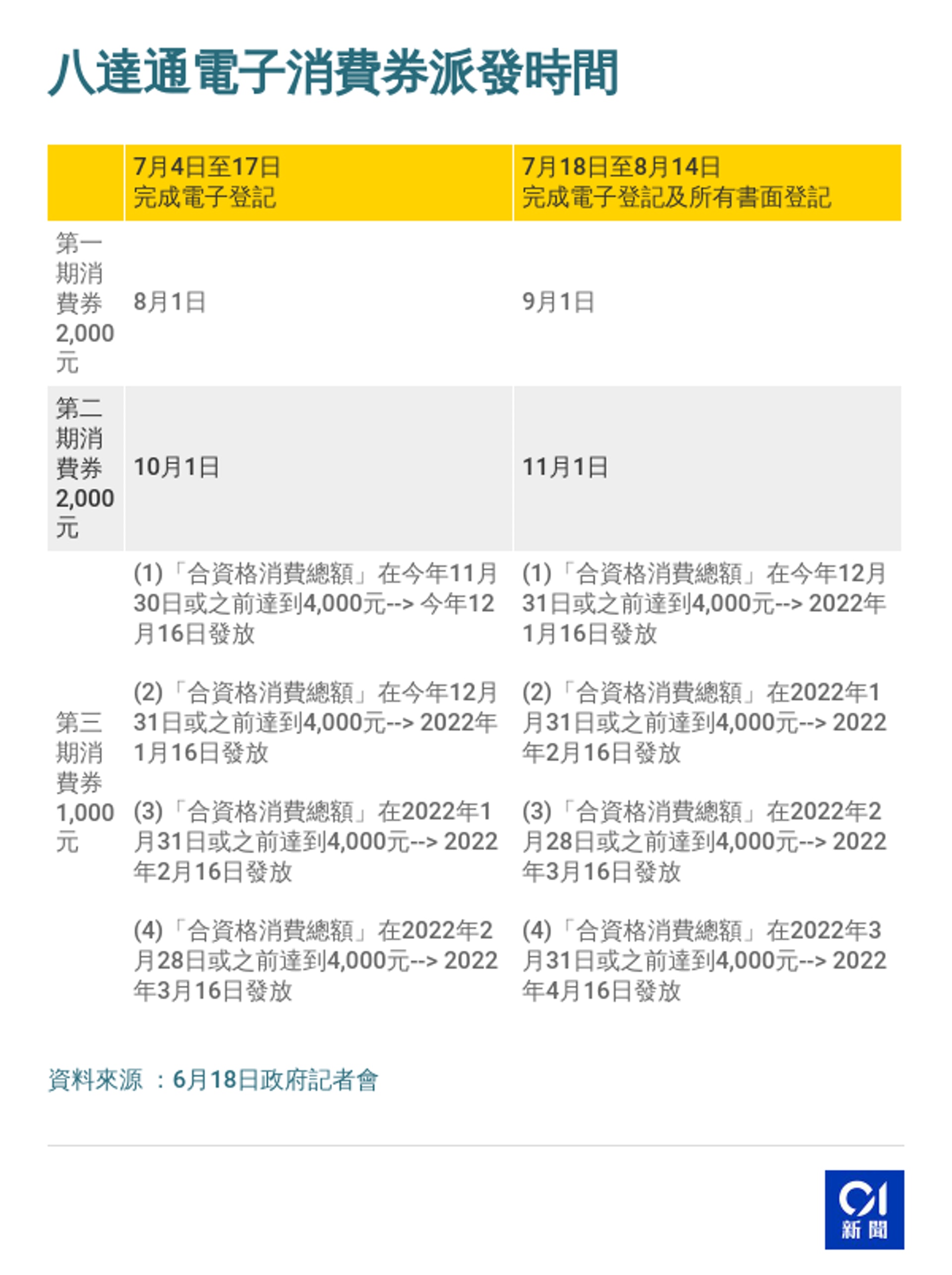
政府的5000元消費券計劃明日派發第一輪2000元有市民表示準備用來購買大額的電子產品 有餐飲集團特意增設八達通支付平台形容已全面準備就緒相信計劃有助提升業界生意 八達通公司表示預計明早有大批市民到港鐵站領取消費券已安排人手在場協助. 政府 5000 元消費券計劃明日8 月 1 日發放第一期首批合資格人士最快同日收到.

眾新聞 預算案前瞻 多黨促派消費券學者憂經濟收益有限 爭議大或變 黃藍公投
明日派首批消費券 九類項目不適用 八達通須拍卡領取.

政府消費券派發. 計劃設 4 個領取途徑即八達通Tap Go支付寶香港及 WeChat Pay HK. 政府的5000元電子消費券計劃今日起發放首輪2000元旺角先達廣場有手機店負責人表示店舖會提供八達通支付寶香港和WeChat Pay HK三種支付平台當中八達通機是因應計劃特別安裝估計較多市民選用八達通平台登記使用消費券有顧客昨日已經預訂手機預告今日領取消費券後會. AlipayHK - AlipayHK獲甄選支援派發政府電子消費券 傳媒資訊 2021年4月11日 香港香港現正逐步走出新冠疫情陰霾全港大小商戶及市民正密切期待經濟復蘇之際政府今日宣佈 AlipayHK已獲甄選為協助推行消費券計劃的儲值支付工具營運商之一.
為刺激本地消費政府早前宣佈向合資格市民派發電子消費券預計最快在 7 月 4 日起接受申請有傢具店負責人表示近期市民消費較為審慎相信與等待消費券有關公司亦會推出優惠配合消費券 電子消費券擬.
消費券攻略 首期 2000已派發 一文睇消費券登記 商戶優惠

5000元電子消費券懶人包 申請途徑 資格 派發日期一覽 網誌 金怡假期 Goldjoy Com

中大民調 64 以八達通領取電子消費券73 指希望下次派cash 大紀元時報香港 獨立敢言的良心媒體

5000元電子消費券計劃詳情來了 最快8月1日領取 香港 香港文匯網

5000消費券 一文睇晒領取資格 申請日期 使用方法 商戶優惠 不斷更新
電子消費券懶人包八大申請事項話你知 On Cc 東網 Line Today

5000 消費券懶人包 一 登記及派發日期商戶支援優惠及現金獎賞 套現 買iphone 等是否可行 香港unwire Hk

5000 電子消費券登記 派發詳情及消費券優惠一覽 Moneyhero

5000電子消費券如何用 電子消費券登記 各平台消費券比較 生活power Up

消費券 一文睇清10項消費券須知交稅 買保險等9個範圍不適用 香港01 社會新聞
![]()
5000元消費券 消費券擬經八達通 Payme等連續5個月派發每月1 000蚊限月內用 內附詳情 香港經濟日報 Topick 新聞 社會 D210224

消費券懶人包 第二期發放日子 使用限期 各大商戶優惠一覽 Gotrip Hk

5000元消費券 政府派電子消費券q A 一文看清申請 資格 登記 商戶及網購限制 香港經濟日報 Topick 新聞 社會 D210224

政府派糖2021 6點必讀 5000電子消費券懶人包 持續更新

5000元消費券 電子消費券申請資格 登記方法 使用方法一覽 香港優惠碼 Coupon Code

Post a Comment
Post a Comment